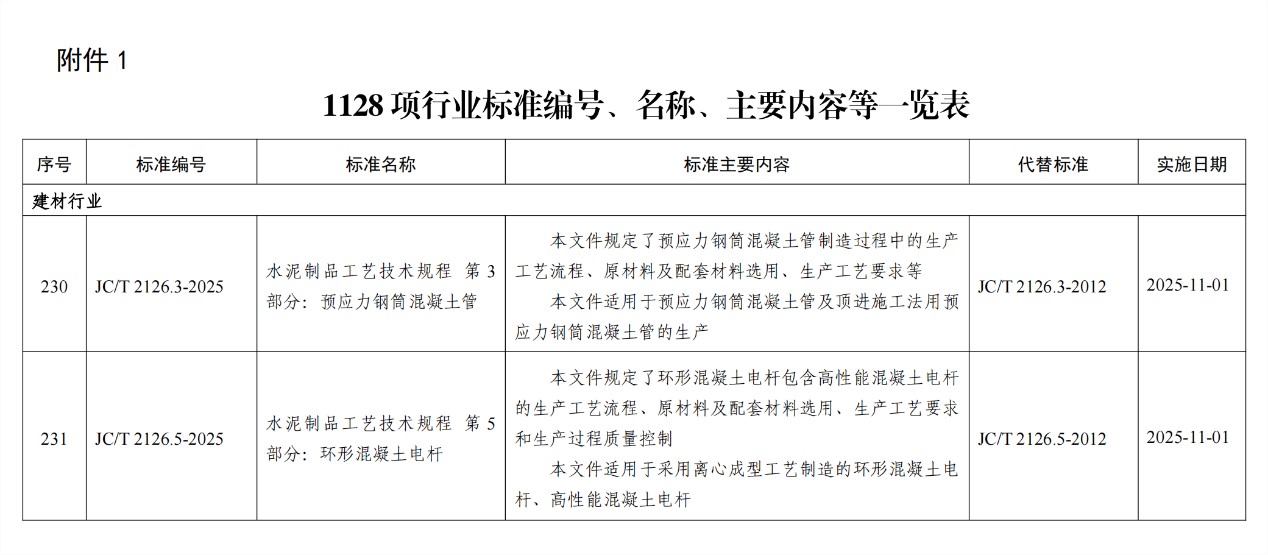
On May 9, 2025, the Ministry of Industry and Information Technology of the People's Republic of China approved the release of 1128 sector standards in Announcement No. 7 of 2025. Among them, the Building Materials sector standard Process Technology Code of Practice for Cement Products- Part 3: Prestressed Concrete Cylinder Pipe (JC/T 2126.3-2025) and Process Technology Code of Practice for Cement Products- Part 5: Circular Concrete Pole (JC/T 2126.5-2025)revised by CCPA, will be implemented from November 1, 2025.
On May 9, 2025, the Ministry of Industry and Information Technology of the People's Republic of China approved the release of 1128 sector standards in Announcement No. 7 of 2025. Among them, the Building Materials sector standard Process Technology Code of Practice for Cement Products- Part 3: Prestressed Concrete Cylinder Pipe (JC/T 2126.3-2025) and Process Technology Code of Practice for Cement Products- Part 5: Circular Concrete Pole (JC/T 2126.5-2025)revised by CCPA, will be implemented from November 1, 2025.
Process Technology Code of Practice for Cement Products- Part 3: Prestressed Concrete Cylinder Pipe specifies the production process flow, selection of raw materials and auxiliary materials, and production process requirements during the manufacturing of PCCP. It applies to the production of PCCP and PCCP for pipe jacking method. Compared with the original standard (JC/T 2126.3—2012), this revision focuses on supplementing, adjusting, and improving technical requirements for aspects such as raw material quality control, steel cylinder, steel reinforcement, core concrete, and concrete cover.
Process Technology Code of Practice for Cement Products- Part 5: Circular Concrete Pole specifies the production process flow, selection of raw materials and auxiliary materials, production process requirements, and production process quality control for circular concrete pole. It applies to circular concrete poles and high-performance concrete poles manufactured using the centrifugal molding process. Compared with the original standard (JC/T 2126.5—2012), this revision focuses on supplementing, adjusting, and improving technical requirements for aspects such as raw material quality control, concrete preparation, and casting and molding.
The release and implementation of these two building materials industry standards will play a positive role in promoting enterprises to strengthen technical management, improve product quality, and thereby contribute to the technological progress of the industry.

